样品
成果详情
| 项目简介 | |||||
|---|---|---|---|---|---|
| 技术简介: | |||||
| 专利类型: | 实用新型 | 专利申请号: | CN202020145542.9 | 公开号: | CN211934557U | 
| 专利权人: | 南方医科大学南方医院 | 发明设计人: | 詹敏;周君桂;林意婷;邓诗蕴;黎凤霞 | ||
| 所属领域: | |||||
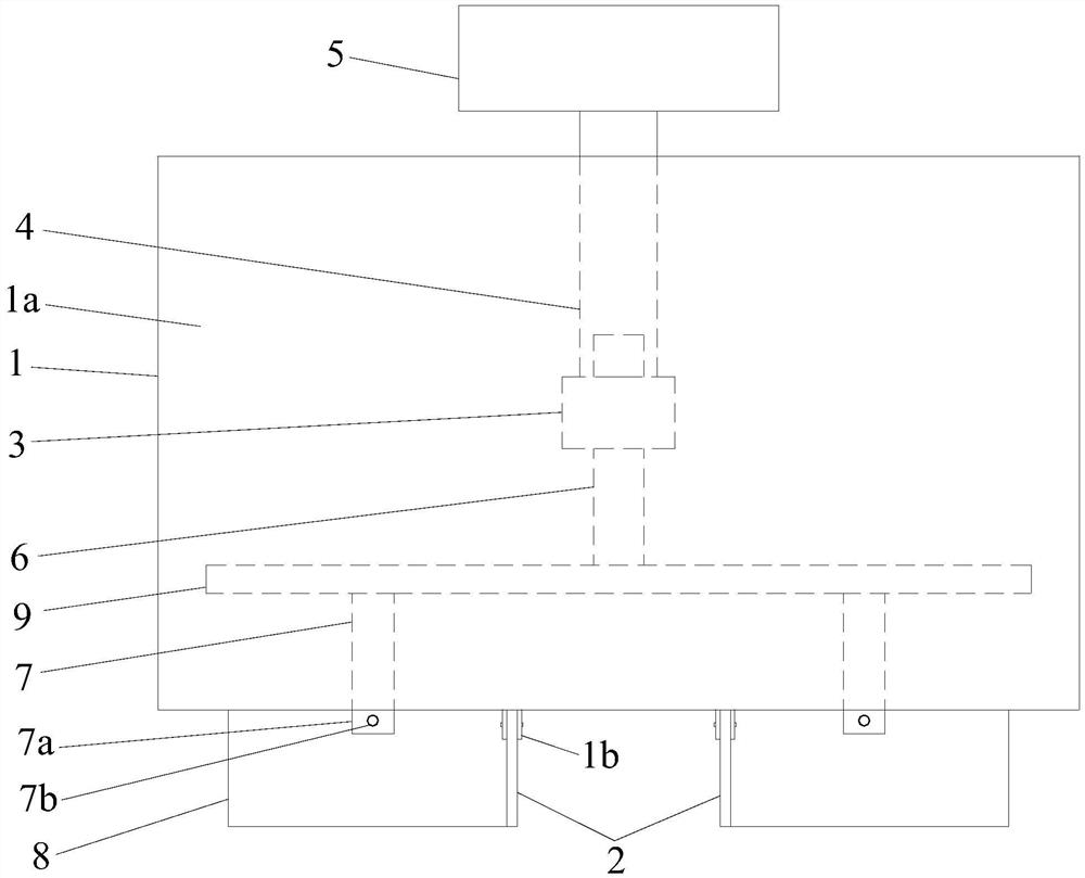
| 摘要: | 本实用新型公开了一种压贴机,包括主体,所述主体的下端固定有两个平行的尿管贴切刀,主体内为空腔,空腔内有螺母,螺母的上侧固定连接有中空杆,中空杆的上端贯穿伸出主体的顶部并且固定连接有手柄,空腔内还有螺杆,螺杆的上端与螺母螺纹连接并且伸入中空杆内,螺杆的下端固定连接有四个连接杆,四个连接杆的下端固定连接有一胃管贴切刀,各尿管贴切刀的两端分布有两个与该尿管贴切刀垂直的胃管贴切刀。本实用新型的压贴机可以直接压出大小一致的胃管固定胶贴和尿管固定胶贴,省时省力,且无需购买已裁剪好的胶布,降低成本。 | ||||
| 补充信息 | |||||
| 转让方式: | 成熟度: | 预估价值: | |||
| 市场前景: | |||||