样品
成果详情
| 项目简介 | |||||
|---|---|---|---|---|---|
| 技术简介: | |||||
| 专利类型: | 发明 | 专利申请号: | CN202410048618.9 | 公开号: | CN117959323A |
| 专利权人: | 南方医科大学南方医院 | 发明设计人: | 陈宇翰;李幼宝;周佩涛;陈美萍;田笑;沈学敏 | ||
| 所属领域: | |||||
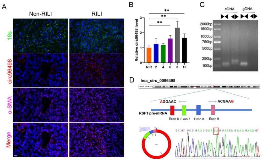
| 摘要: | 本发明公开了环状RNA在制备防治放射性肝纤维化的药物中的应用,属于生物医药技术领域,所述环状RNA的核苷酸序列如SEQ ID NO:1所示;通过上调所述环状RNA的表达水平,发挥防治放射性肝纤维化的功效。本发明通过构建放射性肝纤维化模型,证明了过表达环状RNAcirc96498能够抑制辐射肝星状细胞的增殖活化,炎性因子和纤维化因子的表达,以及抑制辐射肝星状细胞的NF‑κB和JNK/Smad2信号通路,发挥治疗小鼠放射性肝纤维化的功效。本发明为临床防治放射性肝纤维化提供了新途径。 | ||||
| 补充信息 | |||||
| 转让方式: | 成熟度: | 预估价值: | |||
| 市场前景: | |||||