样品
成果详情
| 项目简介 | |||||
|---|---|---|---|---|---|
| 技术简介: | |||||
| 专利类型: | 发明 | 专利申请号: | CN202110357610.7 | 公开号: | CN113274524A |
| 专利权人: | 南方医科大学南方医院 | 发明设计人: | 陈乐辉;杨达敏;梁妍华;谢亭平;梁丽嫦;邓瑛瑛 | ||
| 所属领域: | |||||
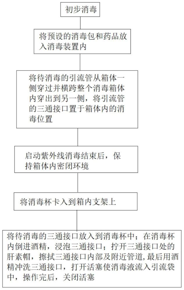
| 摘要: | 本发明公开了一种用于神经外科术后引流管接口的消毒方法及消毒装置,包括对箱体内进行初步消毒;打开消毒装置箱体,将预设的消毒包和药品放入箱体内;将需要消毒的引流管横跨整个消毒箱体;启动箱体内的紫外灯消毒,保持箱体内密闭环境;打开放置在箱体内部的消毒包,将消毒杯卡入到箱内支架下端的固定环上,固定环在箱体内的位置与穿入端和穿出端之间的连线保持平齐;将待消毒的三通接口放入到消毒杯中,浸泡三通接口;拧开三通接口处的肝素帽,对三通接口内部及附近管道进行擦拭消毒,打开活塞使消毒液流入引流袋中,操作完后,关闭活塞;该方法及装置消毒彻底,解决了当前颅内治疗,传统的消毒操作过程用棉签粘取安尔碘进行三通接囗的消毒,存在不充分、不彻底,反而会引起或加重颅内感染的问题。 | ||||
| 补充信息 | |||||
| 转让方式: | 成熟度: | 预估价值: | |||
| 市场前景: | |||||