样品
成果详情
| 项目简介 | |||||
|---|---|---|---|---|---|
| 技术简介: | |||||
| 专利类型: | 发明 | 专利申请号: | CN202410405813.2 | 公开号: | CN118320095A |
| 专利权人: | 南方医科大学珠江医院 | 发明设计人: | 高杰;何肖龙;周宏伟;徐轶;胡梦瑶;孙美玲;黄祯荷;王蕾 | ||
| 所属领域: | |||||
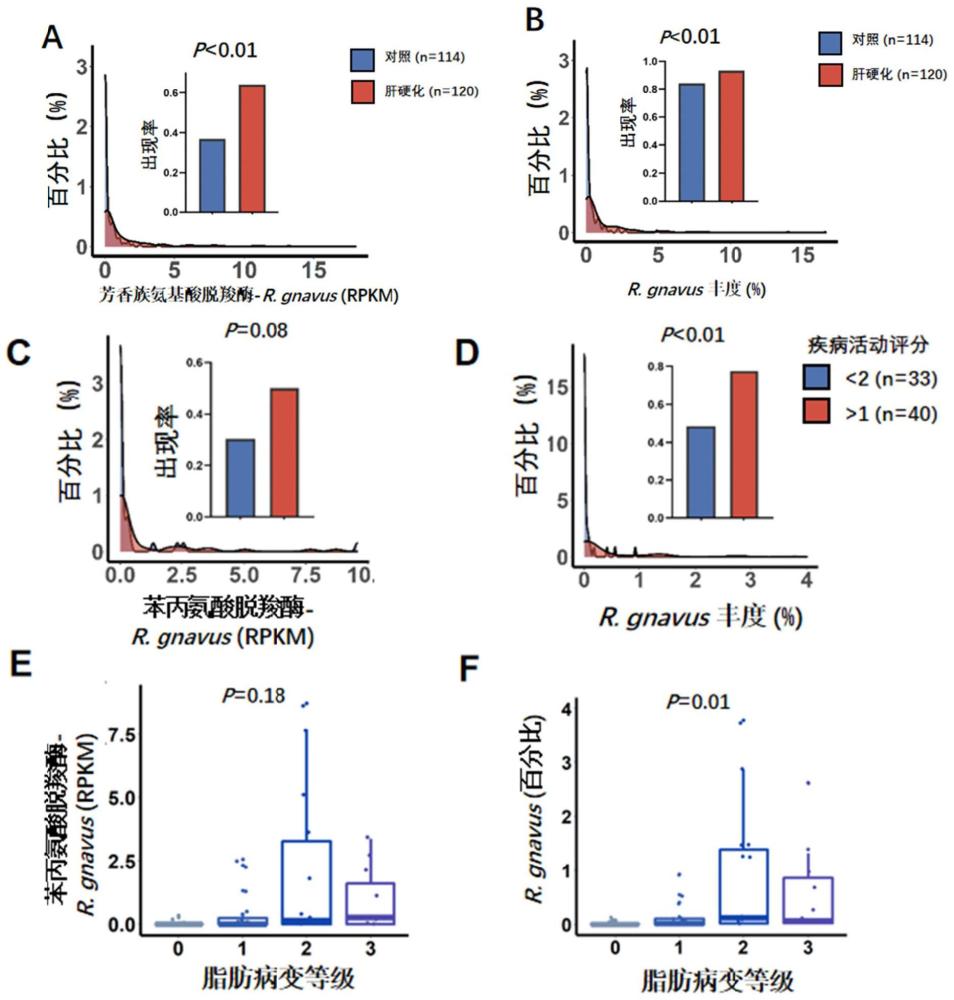
| 摘要: | 本申请公开了一种芳香族氨基酸脱羧酶的抑制剂在制备治疗肝性脑病的药物中的应用。本申请以芳香族氨基酸脱羧酶为标靶,通过小鼠实验证实抑制芳香族氨基酸脱羧酶的活性能够逆转部分肝性脑病的表现,使得芳香族氨基酸脱羧酶的抑制剂有应用于制备治疗肝性脑病的药物的前景。 | ||||
| 补充信息 | |||||
| 转让方式: | 成熟度: | 预估价值: | |||
| 市场前景: | |||||