样品
成果详情
| 项目简介 | |||||
|---|---|---|---|---|---|
| 技术简介: | |||||
| 专利类型: | 发明 | 专利申请号: | CN201910022562.9 | 公开号: | CN109529018A |
| 专利权人: | 南方医科大学南方医院 | 发明设计人: | 廖旺军;林立;石敏;潘常惬;刘彦潭;张俊浩 | ||
| 所属领域: | |||||
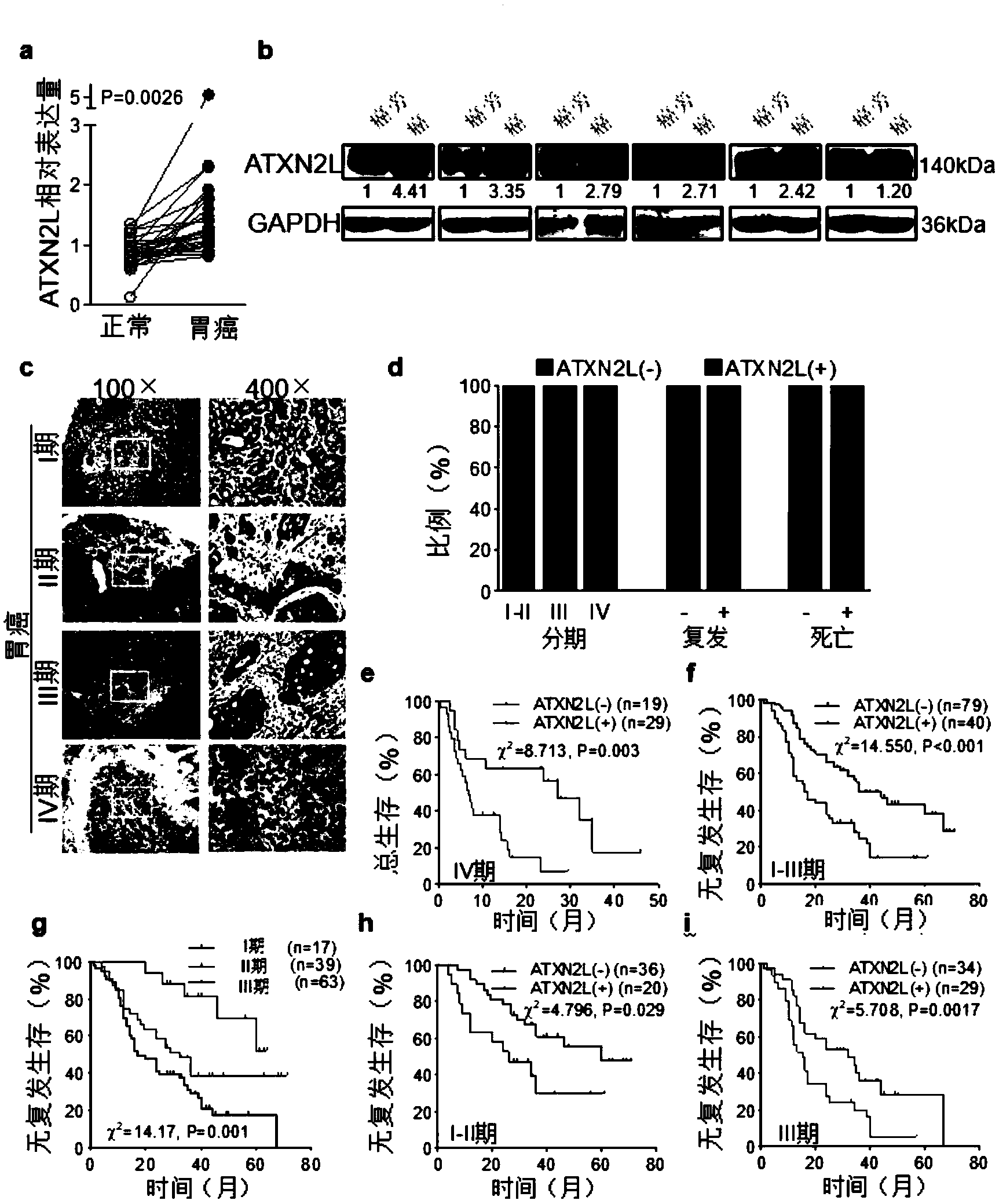
| 摘要: | 本发明属于基因和蛋白的功能与应用领域,涉及共济失调素‑2样蛋白(ATXN2L)的新用途,公开了用于制备逆转胃癌奥沙利铂耐药的药物的用途。本发明通过临床标本证实高ATXN2L表达的胃癌病人预后不良。沉默ATXN2L后,胃癌细胞对奥沙利铂敏感性增强。通过体外诱导的方法获得奥沙利铂耐药株,MTT实验证实奥沙利铂耐药株对奥沙利铂抵抗,恶性程度更高。Western blot检测发现在奥沙利铂的耐药株中ATXN2L的表达比敏感株中的表达更高。流式检测凋亡实验中,沉默ATXN2L后,奥沙利铂耐药细胞株对奥沙利铂的敏感性增加。因此,可以利用ATXN2L制备逆转胃癌奥沙利铂耐药的药物,尤其是使ATXN2L沉默的抑制剂可作为逆转胃癌奥沙利铂耐药的药物。 | ||||
| 补充信息 | |||||
| 转让方式: | 成熟度: | 预估价值: | |||
| 市场前景: | |||||