样品
成果详情
| 项目简介 | |||||
|---|---|---|---|---|---|
| 技术简介: | |||||
| 专利类型: | 实用新型 | 专利申请号: | CN201921616178.3 | 公开号: | CN210812124U |
| 专利权人: | 南方医科大学南方医院 | 发明设计人: | 罗宇玲;敖强;谢文秀;陈灿 | ||
| 所属领域: | |||||
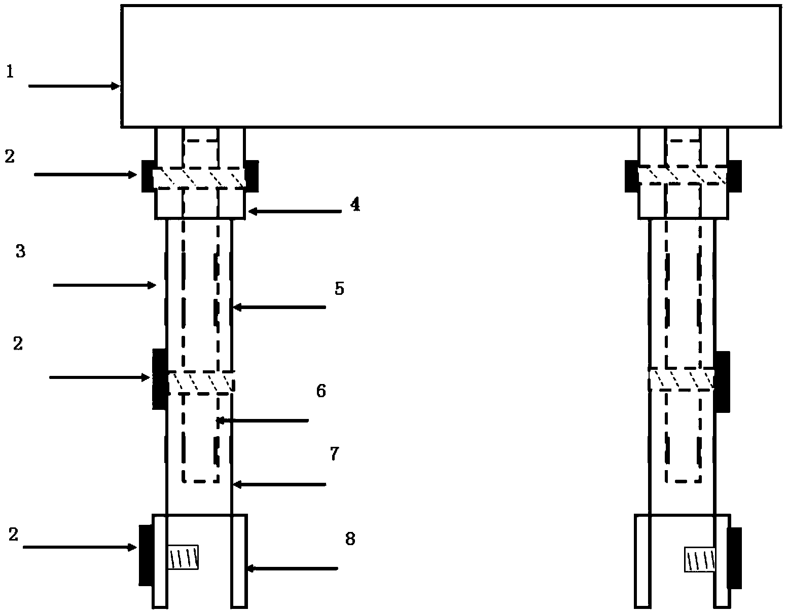
| 摘要: | 本实用新型属于医疗器械领域,公开了一种病床护理桌板。本实用新型所述的病床护理桌板包括:桌板,其表面呈凸起的断线状结构,其底面的角部固定有凹槽,所述凹槽的侧面开设有螺栓口;支架,包括内管和外管,其管壁上均开设有多组螺栓口;固定槽,可拆卸地安装于病床的床档上;所述固定槽的侧面开设有螺栓口;若干螺栓;所述内管能沿着长度方向上下滑动,以致通过改变所述内管与所述外管的相对位置而调节所形成的支架的高度。本实用新型所述的病床护理桌板可以根据患者的舒适角度调节病床护理桌板的高度及倾斜度,能有效帮助被迫取端坐位患者俯靠该装置,减轻患者不适感,辅助患者睡眠,使肺部尽可能地减少压迫。 | ||||
| 补充信息 | |||||
| 转让方式: | 成熟度: | 预估价值: | |||
| 市场前景: | |||||