样品
成果详情
| 项目简介 | |||||
|---|---|---|---|---|---|
| 技术简介: | |||||
| 专利类型: | 发明 | 专利申请号: | CN202311716900.1 | 公开号: | CN117402231A |
| 专利权人: | 南方医科大学南方医院 | 发明设计人: | 侯金林;朱伟;张植明;李咏茵;黄磊;吴砂;陈晓澜;卢欣瑜 | ||
| 所属领域: | |||||
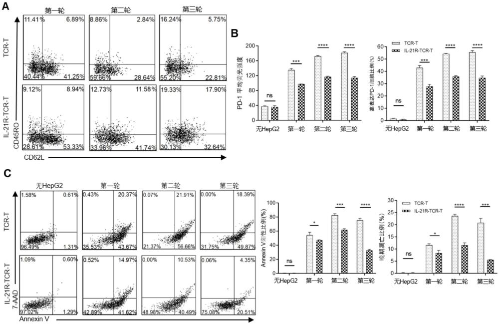
| 摘要: | 本发明涉及一种自发传递IL‑21信号的受体及其应用,属于生物技术领域。本发明提供了一种自发传递IL‑21信号的受体,所述受体包括氨基酸序列如SEQ ID NO.1所示的胞外段、氨基酸序列如SEQ ID NO.2所示的跨膜段和/或氨基酸序列如SEQ ID NO.3所示的胞内段。研究发现,当在T细胞上表达该受体时可使其在T细胞表面自发二聚化,通过IL‑21Rα胞内段结构自发激活IL‑21信号通路,使表达该受体的工程化T细胞获得更强的生存能力、肿瘤浸润能力、抗凋亡能力及抗肿瘤功能,同时避免了注射外源性IL‑21细胞因子带来的副作用,在肿瘤治疗领域极具应用前景。 | ||||
| 补充信息 | |||||
| 转让方式: | 成熟度: | 预估价值: | |||
| 市场前景: | |||||