样品
成果详情
| 项目简介 | |||||
|---|---|---|---|---|---|
| 技术简介: | |||||
| 专利类型: | 发明 | 专利申请号: | CN202210621175.9 | 公开号: | CN115176795B | 
| 专利权人: | 南方医科大学南方医院 | 发明设计人: | 许波;廖晓艳;古安城;许重远;何彦芳;姚玲 | ||
| 所属领域: | |||||
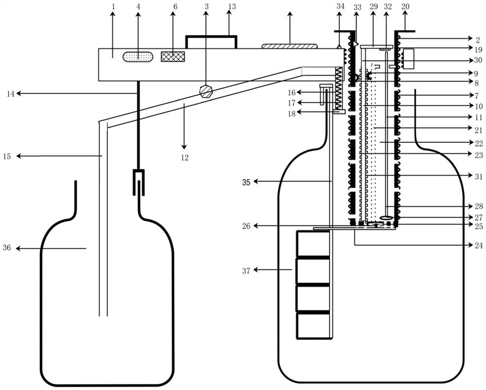
| 摘要: | 本发明公开了一种液氮自动添加装置及其实现方法,方法包括:通过监测装置获取液氮的高度信号;根据液氮的高度信号,通过信号处理系统触发控制信号控制显示器的显示内容,显示内容包括液氮实时高度和液氮高度阈值;液氮高度阈值为液氮罐实载容量高度;通过信号处理系统控制抽水泵的液氮添加过程;当液氮实时高度小于液氮高度阈值,启动抽水泵进行液氮添加,直至液氮实时高度达到液氮高度阈值,停止抽水泵进行液氮添加。本发明的监测装置方便快捷且准确度高,基于液氮高度通过信号处理系统控制抽水泵的启停,进而控制液氮的添加,实用且自动化程度高,通过显示器协助提醒操作者及时完成液氮添加工作,实用性高,可广泛应用于医疗器械技术领域。 | ||||
| 补充信息 | |||||
| 转让方式: | 成熟度: | 预估价值: | |||
| 市场前景: | |||||