样品
成果详情
| 项目简介 | |||||
|---|---|---|---|---|---|
| 技术简介: | |||||
| 专利类型: | 发明 | 专利申请号: | CN202311551816.9 | 公开号: | CN117568466A |
| 专利权人: | 南方医科大学南方医院 | 发明设计人: | 张新禄;林辛辛;刘晓聪;冯婷;陈思妤;张秋霞;修建成 | ||
| 所属领域: | |||||
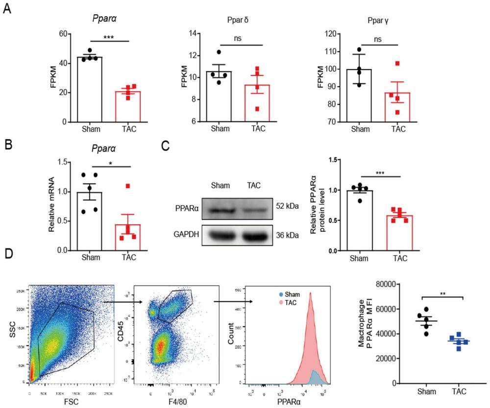
| 摘要: | 本发明涉及一种动脉重塑标志物及其应用;所述标志物包括PPARa和YAP中的至少一种,所述标志物可用于制备或筛选具有如下用途的药物,A1)治疗动脉重塑;A2)抑制肌成纤维细胞生成;A3)抑制动脉巨噬细胞浸润;A4)抑制动脉炎症反应;A5)抑制动脉巨噬细胞向M1极化。所述的标志物也可以用于制备动脉重塑辅助诊断和/或疗效评价产品中。 | ||||
| 补充信息 | |||||
| 转让方式: | 成熟度: | 预估价值: | |||
| 市场前景: | |||||