样品
成果详情
| 项目简介 | |||||
|---|---|---|---|---|---|
| 技术简介: | |||||
| 专利类型: | 发明 | 专利申请号: | CN202511007275.2 | 公开号: | CN120501750B |
| 专利权人: | 南方医科大学南方医院 | 发明设计人: | 欧毅超;车孟杰;冯展鹏;周明锋;凌旭帆;徐威;武广森;龚浩东;漆松涛 | ||
| 所属领域: | |||||
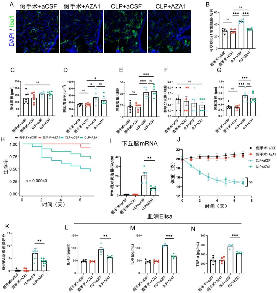
| 摘要: | 本发明公开AZA1在制备治疗脓毒血症的药物中的应用与药物,属于生物医药技术领域。本发明AZA1可通过Arhgap24‑Rac1/Cdc42信号轴介导下丘脑小胶质细胞稳态,调节脓毒血症免疫反应,从而促进脓毒血症的恢复,改善预后,为全身脓毒血症患者的治疗提供了潜在的中枢神经系统免疫调控新策略。 | ||||
| 补充信息 | |||||
| 转让方式: | 成熟度: | 预估价值: | |||
| 市场前景: | |||||