样品
成果详情
| 项目简介 | |||||
|---|---|---|---|---|---|
| 技术简介: | |||||
| 专利类型: | 发明 | 专利申请号: | CN202210086902.6 | 公开号: | CN114561360B |
| 专利权人: | 南方医科大学 | 发明设计人: | 周爱冬;王力;杨勇;李翠莹 | ||
| 所属领域: | |||||
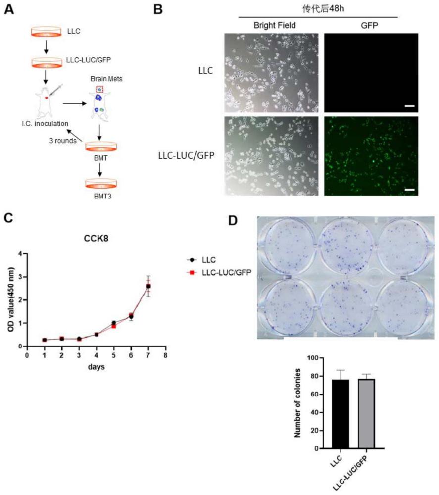
| 摘要: | 本发明公开了一种小鼠肺癌脑转移细胞LLC‑BMT3及其构建方法和应用。本发明所述小鼠肺癌脑转移细胞LLC‑BMT3于2022年1月20日保藏于中国典型培养物保藏中心,保藏编号为CCTCC NO:C202228,保藏地址为中国武汉大学。所述小鼠肺癌脑转移细胞LLC‑BMT3的脑转移发生率高,易于观察,不仅适于构建肺癌脑转移小鼠模型,用于筛选肺癌脑转移的分子标志物,鉴定肺癌脑转移的分子靶点,筛选或评估脑转移性肺癌的治疗药物,还能用于免疫健全小鼠的肺癌脑转移造模,开展肺癌细胞免疫逃逸及脑免疫微环境等相关研究,鉴定免疫治疗新靶点,评估免疫治疗效果,评估药物在改善免疫微环境中的效果等。 | ||||
| 补充信息 | |||||
| 转让方式: | 成熟度: | 预估价值: | |||
| 市场前景: | |||||