样品
成果详情
| 项目简介 | |||||
|---|---|---|---|---|---|
| 技术简介: | |||||
| 专利类型: | 实用新型 | 专利申请号: | CN202122028505.7 | 公开号: | CN215689380U |
| 专利权人: | 南方医科大学珠江医院 | 发明设计人: | 徐伟荣;王宏隽;何益超;尹娜;陈玲珍 | ||
| 所属领域: | |||||
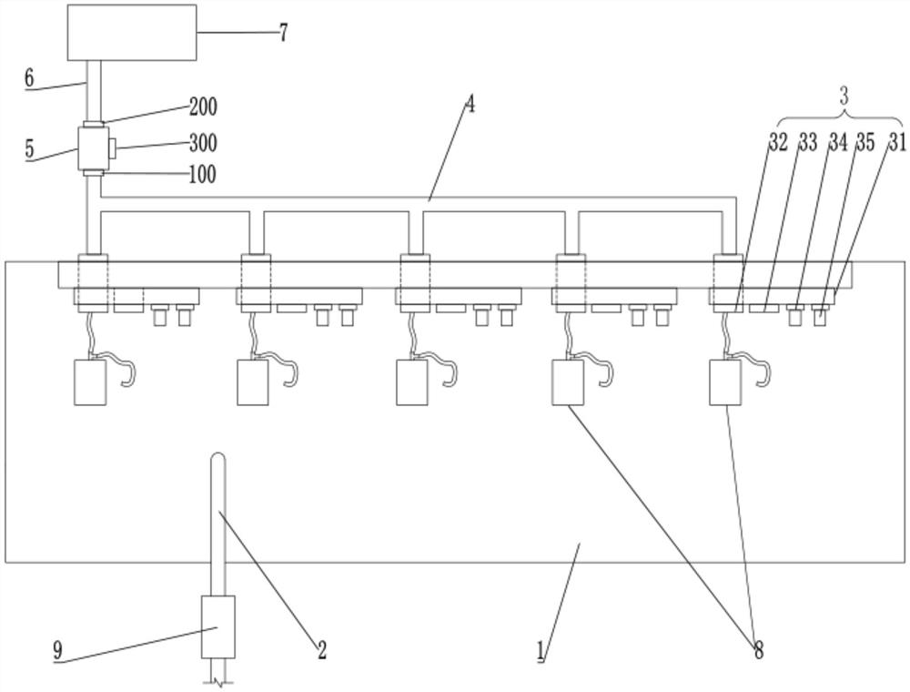
| 摘要: | 本实用新型公开了一种医用空气加压舱的舱内负压吸引自动切换装置,包括带有压力管的空气加压氧舱;在空气加压氧舱的内壁上设有若干个治疗面板,在每一治疗面板上均设有一伸出空气加压氧舱外部的氧舱管,氧舱管通过一电动三通阀经中心吸引管连接有中心吸引设备;还在空气加压氧舱内设有若干个数量与治疗面板数量一致的负压吸引件且每一负压吸引件均通过管道经治疗面板与相应的氧舱管连接;在压力管上设有电接点压力表,还包括与电动三通阀、电接点压力表的触点连接用于控制电动三通阀各阀口间连通状态的控制电路。本实用新型具有在负压吸痰的过程中能够防止负压吸引件爆裂、避免对病人造成伤害并且能够随时通过负压吸引件进行吸痰操作的优点。 | ||||
| 补充信息 | |||||
| 转让方式: | 成熟度: | 预估价值: | |||
| 市场前景: | |||||