样品
成果详情
| 项目简介 | |||||
|---|---|---|---|---|---|
| 技术简介: | |||||
| 专利类型: | 发明 | 专利申请号: | CN202410160916.7 | 公开号: | CN118021975A |
| 专利权人: | 南方医科大学珠江医院 | 发明设计人: | 周宏伟;张冬鑫;李炳宇;曾山水 | ||
| 所属领域: | |||||
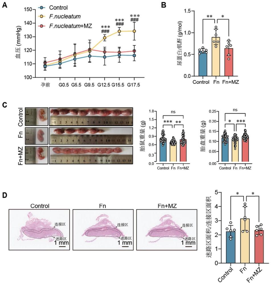
| 摘要: | 本申请公开厌氧菌敏感性抗生素在制备用于治疗子痫前期的药物中的应用。具核梭杆菌(Fusobacterium nucleatum)与子痫前期临床表型密切相关,且具有直接诱发子痫前期发生的作用,明确了子痫前期的关键致病菌。将具核梭杆菌(Fusobacterium nucleatum)作为子痫前期靶标,利用厌氧菌敏感性抗生素靶向清除该菌株能够改善包括高血压、蛋白尿、胎儿生长受限、胎盘发育不良在内的子痫前期表型。 | ||||
| 补充信息 | |||||
| 转让方式: | 成熟度: | 预估价值: | |||
| 市场前景: | |||||