样品
成果详情
| 项目简介 | |||||
|---|---|---|---|---|---|
| 技术简介: | |||||
| 专利类型: | 发明 | 专利申请号: | CN201710182948.7 | 公开号: | CN106924281A |
| 专利权人: | 南方医科大学南方医院 | 发明设计人: | 李国新;叶耿泰;胡彦锋;余江;朱显军;杨庆斌 | ||
| 所属领域: | |||||
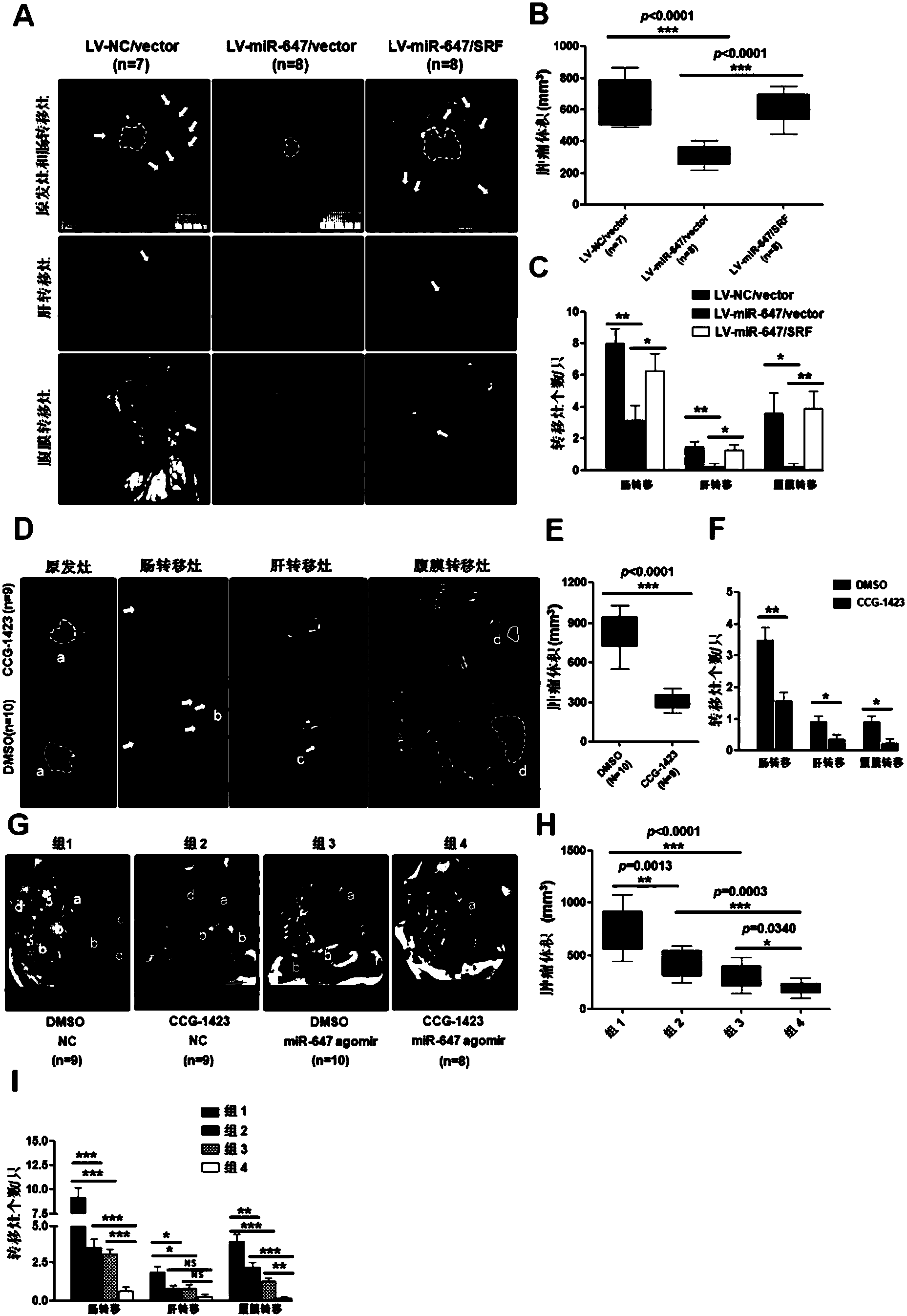
| 摘要: | 本发明提供了一种治疗胃癌的药物组合物,所述药物组合物包括miR‑647类似物agomir‑647,以及CCG‑1423。本发明还提供了miR‑647类似物agomir‑647和CCG‑1423的联合使用在制备治疗胃癌的药物中的用途。本发明通过裸鼠原位种植瘤实验进一步发现尾静脉注射经化学修饰的miR‑647类似物agomir‑647与腹腔注射CCG‑1423联合应用对于抑制裸鼠胃癌的腹腔转移有显著作用。 | ||||
| 补充信息 | |||||
| 转让方式: | 成熟度: | 预估价值: | |||
| 市场前景: | |||||