样品
成果详情
| 项目简介 | |||||
|---|---|---|---|---|---|
| 技术简介: | |||||
| 专利类型: | 发明 | 专利申请号: | CN202411169501.2 | 公开号: | CN119033395A |
| 专利权人: | 南方医科大学珠江医院;仰视科技(广东)有限公司 | 发明设计人: | 汪洋;马力;黄润楸;王艳芳;周竹萍;马正文 | ||
| 所属领域: | |||||
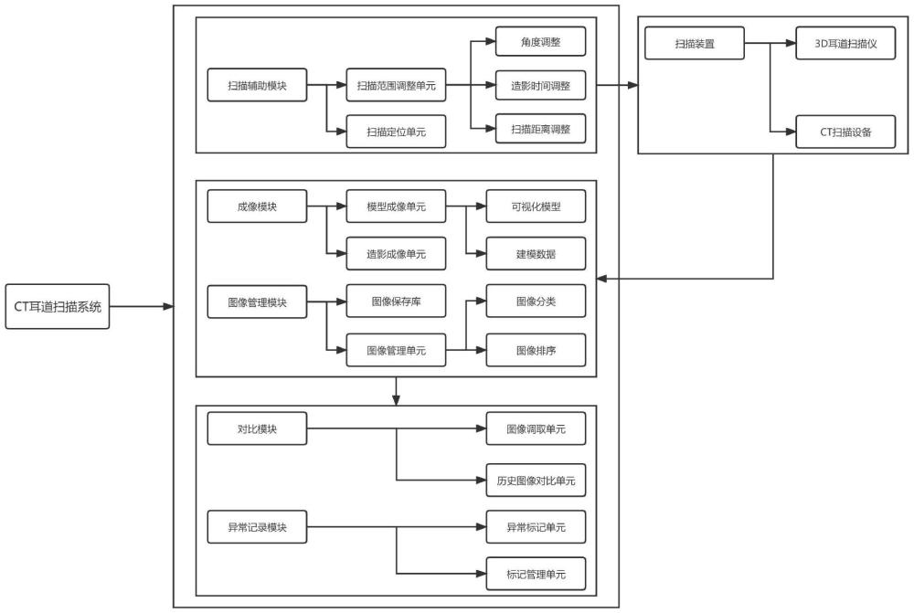
| 摘要: | 本发明提供一种CT造影用中耳道扫描系统,包括扫描装置和耳道扫描系统,所述扫描装置包括3D耳道扫描仪和CT扫描设备,所述耳道扫描系统包括扫描辅助模块、成像模块、图像管理模块、对比模块和异常记录模块,通过CT耳道扫描系统,通过扫描辅助模块,辅助患者进行扫描前的定位工作,进而对扫描范围进行调整,限制扫描的范围,解决了造影范围较大,导致剂量较高,缺乏准确限制扫描范围的功能的问题,本发明还可通过成像管理模块将3D耳道扫描仪得到的模型图像和CT设备造影的成像进行结合,得到多维度医疗图像并通过异常记录模块对图像进行标记,得到具有明确标记的医疗图像,使得图像的查看更加直观,同时达到了节省了医生进行医疗影像判断的时间。 | ||||
| 补充信息 | |||||
| 转让方式: | 成熟度: | 预估价值: | |||
| 市场前景: | |||||