样品
成果详情
| 项目简介 | |||||
|---|---|---|---|---|---|
| 技术简介: | |||||
| 专利类型: | 发明 | 专利申请号: | CN202410782259.X | 公开号: | CN118356498A |
| 专利权人: | 南方医科大学 | 发明设计人: | 黄振烈;杜家欣;钟怡洲;黄煜基;李智明;梁博萱;范冰驰 | ||
| 所属领域: | |||||
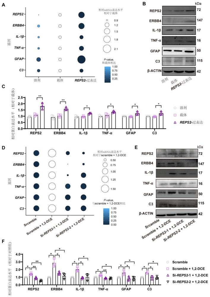
| 摘要: | 本发明公开了REPS2的表达抑制剂在制备防治1,2‑二氯乙烷引起的大脑中毒性神经炎症的药物中的应用。本发明研究发现,1,2‑二氯乙烷是通过上调含RALBP1关联的EPS域2(REPS2)引起的表皮生长因子受体(ERBB)通路激活,介导A1型反应性星形胶质细胞的激活和炎症因子水平升高,进而导致大脑中毒性神经炎症。可以REPS2的ERBB通路作为靶点,治疗1,2‑DCE引起的大脑中毒性神经炎症。通过人脐带间充质干细胞可抑制REPS2,改善由1,2‑二氯乙烷引起的大脑中毒性神经炎症。本发明可为治疗由1,2‑DCE引起的大脑中毒性神经炎症提供了一种全新的思路和策略。 | ||||
| 补充信息 | |||||
| 转让方式: | 成熟度: | 预估价值: | |||
| 市场前景: | |||||