样品
成果详情
| 项目简介 | |||||
|---|---|---|---|---|---|
| 技术简介: | |||||
| 专利类型: | 发明 | 专利申请号: | CN201910022565.2 | 公开号: | CN109557317A |
| 专利权人: | 南方医科大学南方医院 | 发明设计人: | 廖旺军;林立;石敏;潘常惬;刘彦潭;张俊浩 | ||
| 所属领域: | |||||
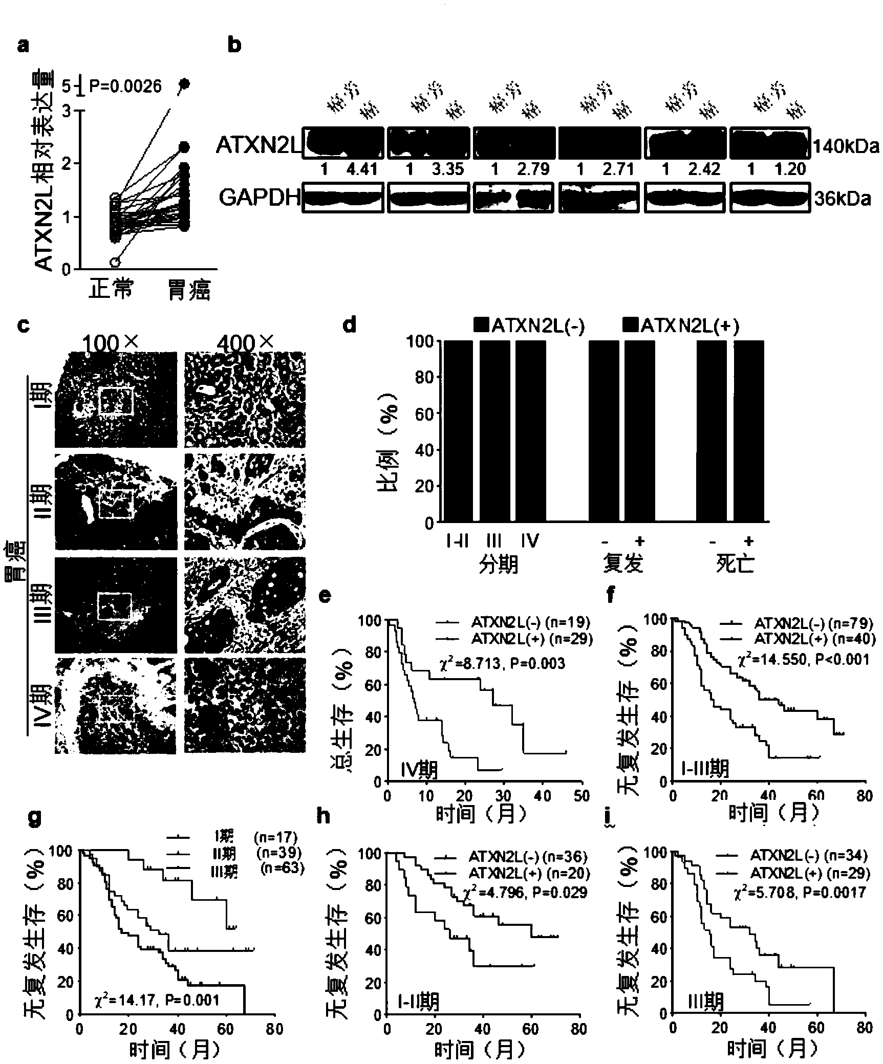
| 摘要: | 本发明属于基因和蛋白的功能与应用领域,涉及共济失调素‑2样蛋白(ATXN2L)作为辅助评估胃癌奥沙利铂继发性耐药的标志物的新用途。本发明通过临床标本证实高ATXN2L表达的胃癌病人预后不良。沉默ATXN2L后,胃癌细胞对奥沙利铂敏感性增强。通过体外诱导的方法获得奥沙利铂耐药株,MTT实验证实奥沙利铂耐药株对奥沙利铂抵抗,恶性程度更高。Western blot检测发现在奥沙利铂的耐药株中ATXN2L的表达比敏感株中的表达更高。流式检测凋亡实验中,沉默ATXN2L后,奥沙利铂耐药细胞株对奥沙利铂的敏感性增加。因此,可以利用ATXN2L作为辅助评估胃癌奥沙利铂继发性耐药的标志物,从而可以利用现有试剂盒的制备工艺提供辅助评估胃癌奥沙利铂继发性耐药的试剂盒。 | ||||
| 补充信息 | |||||
| 转让方式: | 成熟度: | 预估价值: | |||
| 市场前景: | |||||