样品
成果详情
| 项目简介 | |||||
|---|---|---|---|---|---|
| 技术简介: | |||||
| 专利类型: | 发明 | 专利申请号: | CN202211090787.6 | 公开号: | CN116159069A |
| 专利权人: | 南方医科大学 | 发明设计人: | 黄振烈;钟怡洲;梁博萱;张冰莉;黄煜基;邓艳红 | ||
| 所属领域: | |||||
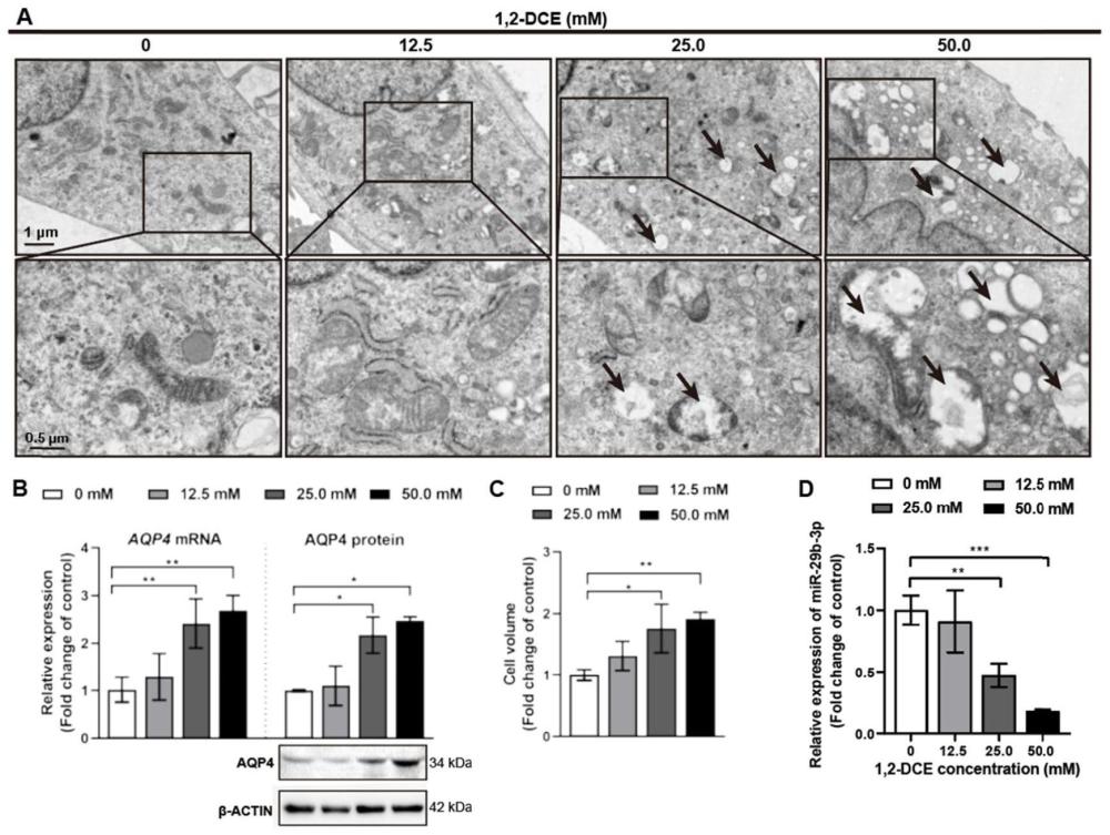
| 摘要: | 本发明公开了circBCL11B在制备治疗1,2‑二氯乙烷中毒性脑水肿药物中的应用。本发明以人源性星形胶质细胞系SVG p12细胞作为实验对象,发现当靶向下调SVG p12细胞中circBCL11B,可以导致miR‑29b‑3p内源性上升和AQP4下降,减小细胞肿胀,在对SVG p12进行circBCL11B敲减后,可缓解由1,2‑DCE引起的SVG p12肿胀,为治疗脑水肿尤其是由1,2‑DCE引起的中毒性脑水肿提供了一种全新的思路和策略。 | ||||
| 补充信息 | |||||
| 转让方式: | 成熟度: | 预估价值: | |||
| 市场前景: | |||||