样品
成果详情
| 项目简介 | |||||
|---|---|---|---|---|---|
| 技术简介: | |||||
| 专利类型: | 实用新型 | 专利申请号: | CN201922071054.8 | 公开号: | CN211459744U |
| 专利权人: | 南方医科大学南方医院 | 发明设计人: | 殷青霞;王莉慧;李惠 | ||
| 所属领域: | |||||
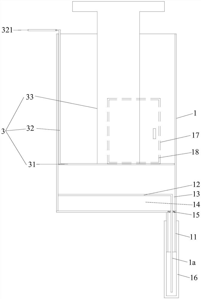
| 摘要: | 本实用新型公开了一种简易榨汁机,包括外壳,外壳的下端有出汁口,所述外壳的内壁上接近外壳底壁的位置有榨汁压台,榨汁压台与外壳内壁之间具有与出汁口对应的出汁窄通道,榨汁压台与外壳底壁之间为拦渣空间,榨汁压台在出汁窄通道的边缘固定连接有朝下依次穿过拦渣空间、出汁口的引流杆,还包括供外壳高度可调节并可拆卸安装的安装座和于外壳内向下与榨汁压台对压榨汁且可自外壳内取出的榨汁压板,榨汁压板的上侧可拆卸连接有推杆。本实用新型的简易榨汁机在榨汁时可以直接出汁不出渣,不需要后续对水果汁和水果渣要进行分离,方便了使用。 | ||||
| 补充信息 | |||||
| 转让方式: | 成熟度: | 预估价值: | |||
| 市场前景: | |||||