样品
成果详情
| 项目简介 | |||||
|---|---|---|---|---|---|
| 技术简介: | |||||
| 专利类型: | 发明 | 专利申请号: | CN202210014200.7 | 公开号: | CN114350802A |
| 专利权人: | 南方医科大学珠江医院 | 发明设计人: | 邹兆伟;巫诚;俞金龙;曾丽斯 | ||
| 所属领域: | |||||
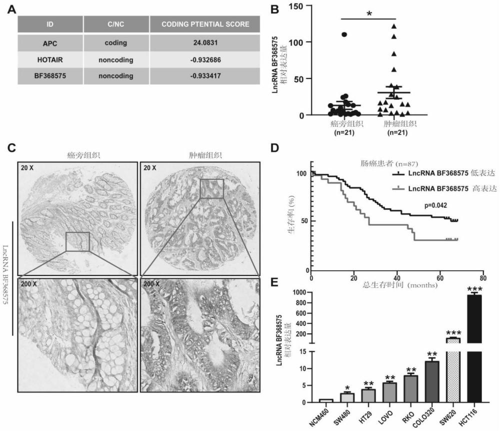
| 摘要: | 本发明公开了用于肠癌患者预后预测及治疗的lncRNA。通过前期对肠癌中差异表达的lncRNA进行分析,发明人发现lncRNA BF368575在肠癌组织和部分肠癌细胞系中高表达,其高表达与肠癌患者较差的预后密切相关,lncRNA BF368575表达越低预后越好。功能实验显示lncRNA BF368575在体内外均能促进肠癌细胞的增殖,可能通过上调PEG10发挥促癌作用;lncRNA BF368575的表达水平与肠癌患者的预后明显相关,可用于预测肠癌预后。 | ||||
| 补充信息 | |||||
| 转让方式: | 成熟度: | 预估价值: | |||
| 市场前景: | |||||