样品
成果详情
| 项目简介 | |||||
|---|---|---|---|---|---|
| 技术简介: | |||||
| 专利类型: | 实用新型 | 专利申请号: | CN202122028532.4 | 公开号: | CN216043438U |
| 专利权人: | 南方医科大学珠江医院 | 发明设计人: | 王宏隽;徐伟荣;陈世浩;陈雪林 | ||
| 所属领域: | |||||
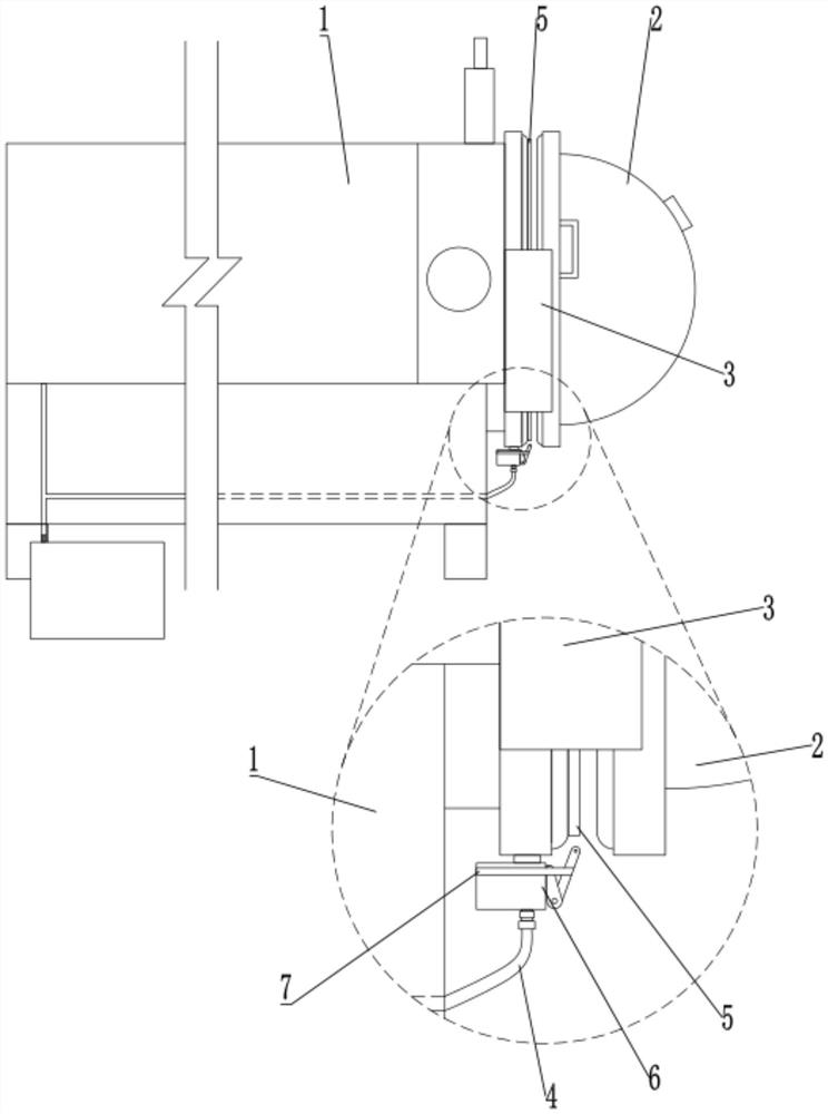
| 摘要: | 本实用新型公开了一种医用氧气加压舱的舱门密封同步气动装置,包括舱体,在舱体入口端的一侧铰接有舱门,在舱门上且远离该舱门的铰接端设有舱门锁扣,在所述舱体的底部两端均设有一将该舱体与供氧设备连接的供氧管,在舱体上设有一与舱门密封配合的密封圈;在舱体的底部靠近舱门的一端设有机械式换向阀,其中,机械式换向阀的入口端、出口端分别与靠近舱门一端的供氧管和舱体连接,机械式换向阀的推杆在舱门关闭时与舱门相接触且该机械式换向阀工作时通过舱门推动该机械式换向阀的推杆移动使该机械式换向阀的入口端与出口端连通。本实用新型具有能够防止密封圈受压被鼓出来、确保密封圈能够密封贴合在舱门与舱体上、不易造成泄漏和异响的优点。 | ||||
| 补充信息 | |||||
| 转让方式: | 成熟度: | 预估价值: | |||
| 市场前景: | |||||