样品
成果详情
| 项目简介 | |||||
|---|---|---|---|---|---|
| 技术简介: | |||||
| 专利类型: | 发明 | 专利申请号: | CN202210755530.1 | 公开号: | CN115116561A |
| 专利权人: | 南方医科大学南方医院 | 发明设计人: | 杨新平;杜梓鑫;刘海华;迟雅丽;徐佳慧;黄萍 | ||
| 所属领域: | |||||
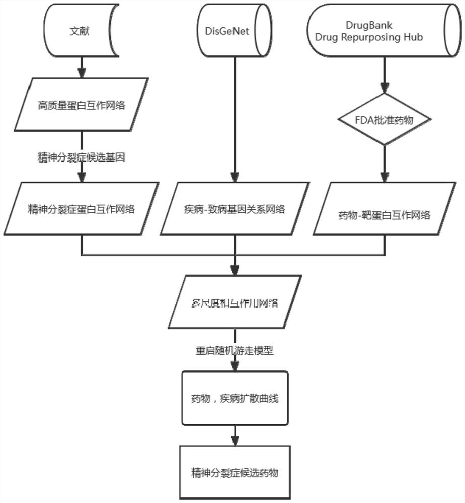
| 摘要: | 本发明属于生物医学技术领域,公开了一种药物‑靶蛋白‑精神分裂症互作网络的构建方法及其应用。本发明通过构建药物‑靶蛋白‑疾病相互作用网络,以及收集精神分裂症的候选基因,使用多维互作组从中筛选出可能用于缓解甚至治疗精神分裂症的新药物。本发明药物‑靶蛋白‑精神分裂症互作网络的构建方法为精神分裂症相关预防或治疗药物重新定位,所构建的互作网络检测现有药物的新临床用途提供基础。可以加快药物开发过程,节省大量人力、财力。 | ||||
| 补充信息 | |||||
| 转让方式: | 成熟度: | 预估价值: | |||
| 市场前景: | |||||