样品
成果详情
| 项目简介 | |||||
|---|---|---|---|---|---|
| 技术简介: | |||||
| 专利类型: | 发明 | 专利申请号: | CN202510046681.3 | 公开号: | CN119506202A |
| 专利权人: | 南方医科大学 | 发明设计人: | 周雪琼;刘佳;谢思桐 | ||
| 所属领域: | |||||
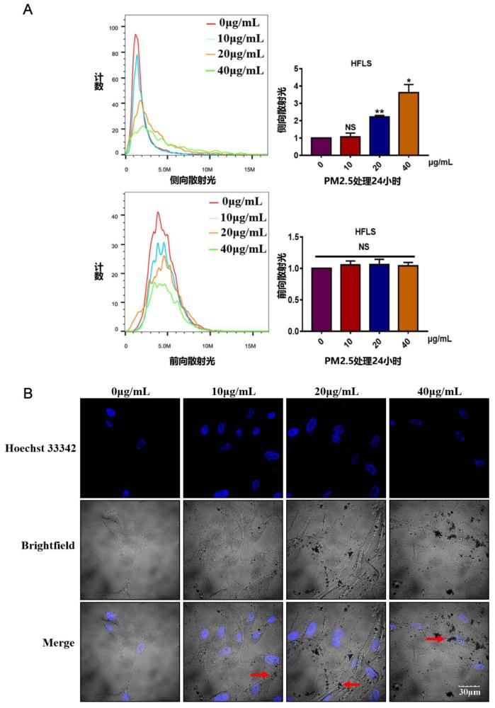
| 摘要: | 本发明公开了一种PM2.5诱导的类风湿关节炎细胞模型的构建方法,通过特定浓度的PM2.5对成纤维样滑膜细胞进行暴露处理一段时间后,当处理后的细胞呈现明显的多角形和类风湿关节炎细胞的形态,细胞中炎症因子表达量显著升高,具有侵袭并降解软骨的能力时,即构建完成,得到类风湿关节炎细胞模型。本发明模拟了长期PM2.5暴露下人体滑膜组织发生炎症病理过程的变化,解决了特定暴露因素所引起的类风湿关节炎细胞模型缺乏的问题,为进一步探讨环境颗粒物暴露所诱发的类风湿关节炎间的机制研究及治疗方案奠定细胞学基础。本发明提供的构建方法经过多次验证,具有良好的可重复性,且操作流程简便,实验条件易于控制。 | ||||
| 补充信息 | |||||
| 转让方式: | 成熟度: | 预估价值: | |||
| 市场前景: | |||||