样品
成果详情
| 项目简介 | |||||
|---|---|---|---|---|---|
| 技术简介: | |||||
| 专利类型: | 实用新型 | 专利申请号: | CN202221378240.1 | 公开号: | CN218211528U | 
| 专利权人: | 南方医科大学南方医院 | 发明设计人: | 姚玲;黄志平;吴秀华;朱永健;马瑶;崔戴凝;许波 | ||
| 所属领域: | |||||
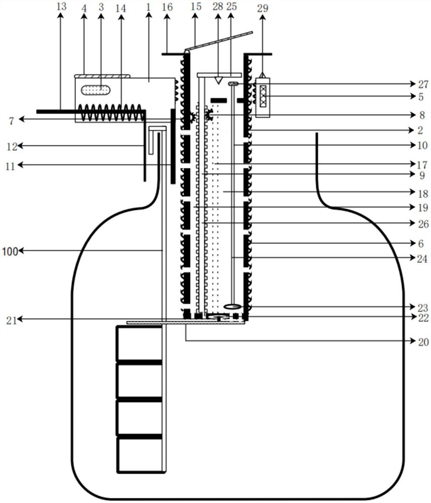
| 摘要: | 本实用新型公开了一种液氮高度测量装置,包括支撑板、监测装置、信号处理系统、显示器和电池;所述监测装置嵌入固定于所述支撑板;所述监测装置包括外壳、动力轮、固定轮、感应器、标杆和浮标;所述显示器设于所述支撑板上方;所述抽水泵设于所述支撑板下方;所述电池和所述信号处理系统均设于所述支撑板内;所述电池分别连接监测装置、信号处理系统、显示器和抽水泵,所述信号处理系统分别连接监测装置、显示器和抽水泵。本实用新型能够方便快捷地确认液氮高度;另外,本实用新型还可以通过显示器来显示液氮高度,协助操作者及时完成液氮添加工作,实用性高,可广泛应用于医疗器械技术领域。 | ||||
| 补充信息 | |||||
| 转让方式: | 成熟度: | 预估价值: | |||
| 市场前景: | |||||